top of page
-
Create an application to both supplement the current guided tour at the IMHM and make it accessible for those individuals who are deaf and hearing impaired.
-
Bring new visitors to the museum.
-
Integrate technology to the museum.
-
Contribute to a deserving non-profit.
-
Strengthen design skills and processes.

Wireframe

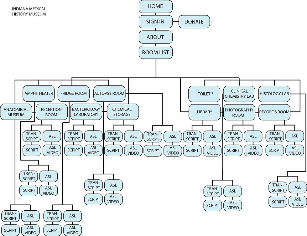
IMHM sitemap

IMHM storyboard

Physical prototype
OBJECTIVES
METHODS USED
-
User research
-
Brainstorming, sketching, paper, and high fidelity prototyping
-
User testing
-
System Usability testing using SUS
Design Process
EMPATHIZE
DEFINE
IDEATE
PROTOTYPE
TEST

bottom of page